近日,灌溉所非充分灌溉原理与技术团队与和河南大学苗琛老师课题组合作研究发现,外源喷施黄酮醇可通过精准调控花生保卫细胞气孔开闭,显著增强其抗旱性。相关研究成果已发表于《Plant Physiology and Biochemistry》期刊。
气孔是植物叶片水分与气体交换的关键门户,其开闭直接影响植物的抗旱性与水分利用效率。然而,哪些关键代谢物参与并调控了花生气孔对干旱的响应,其机制尚不清晰。
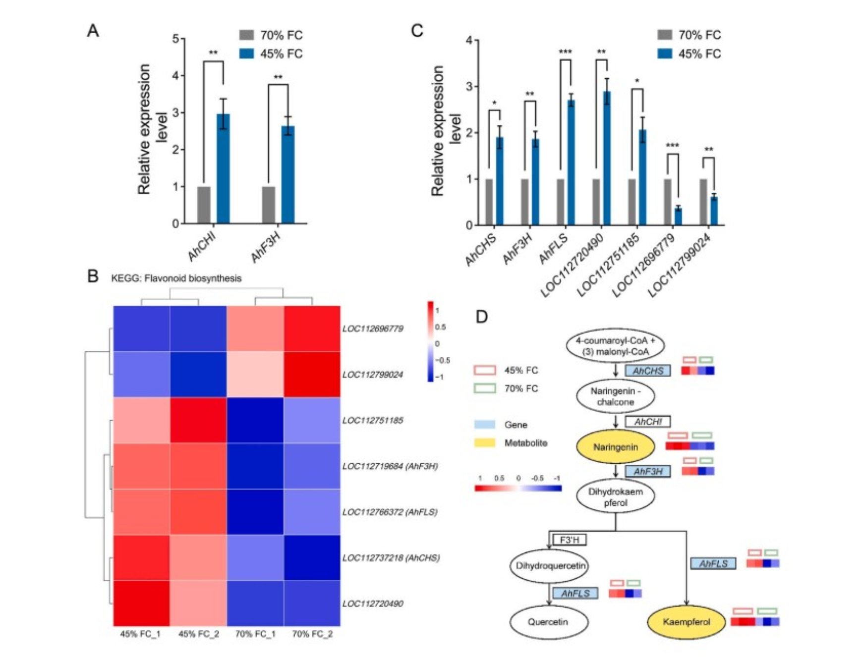
研究开展模拟对比实验,系统研究了不同土壤水分条件下花生的生理变化。多组学分析表明,重度干旱胁迫下,花生保卫细胞中的黄酮醇生物合成通路被特异性激活,导致槲皮素、山奈酚等物质大量积累。进一步实验证实,外源喷施上述黄酮醇可有效促进花生在干旱条件下的气孔关闭。黄酮醇作为抗氧化剂,能直接清除保卫细胞内过量的活性氧,同时还能上调ABA合成关键基因AhNCED1的表达,促进ABA积累,进而激活气孔关闭信号通路。该处理显著提升了花生叶片的水分利用效率,并改善了植株在干旱胁迫下的生长状态。研究为从代谢物调控角度理解作物抗旱机制提供了新视角,也为培育高水分利用效率的花生新品种提供了潜在靶点。
研究获中国农科院科技创新工程等项目资助。
论文链接:https://doi.org/10.1016/j.plaphy.2025.110959

